温室効果ガス(GHG)排出削減
三菱ガス化学は、気候変動に伴うリスクを事業上の重要な課題と認識し、温室効果ガス(GHG : Greenhouse Gas)の排出削減に向けた取り組みと気候変動による事業への悪影響を低減する取り組みを推進しています。
一方で、気候変動に伴う新たな社会のニーズは事業の機会でもあります。製品・技術を通じて持続可能な社会の実現に貢献することを三菱ガス化学の重要な課題と認識しています。
気候変動対応への基本的考え方
- Scope1/2※1のGHG排出の削減目標を策定し、計画・実行・モニタリング・見直しを通じて着実に削減する。
- Scope3※2のGHG排出を、評価・管理・モニタリングし、積極的に公開するとともに、サプライチェーンと協働した取り組みを推進する。
- 2050年の脱炭素社会に向けて、原料の炭素循環やエネルギー効率の向上・エネルギー転換を進める。
- プロセスの技術革新やライフサイクル全体でのGHG排出量に配慮した設計・開発により、事業を通じたエネルギー・気候変動問題解決に貢献する。
- 気候変動イニシアチブ※3を通じた情報開示を推進する。
- ※1 Scope1/2:Scope1は自社が直接排出したGHG排出量、Scope2は他社から購入したエネルギー(主に電力)の使用に伴う間接的GHG排出量。
- ※2 Scope3:原材料調達・製造・物流・販売・廃棄などの組織活動に伴いサプライチェーン上で排出される間接的GHG排出量。
- ※3 三菱ガス化学は、気候変動への対応を推進するために自主的に発足されたさまざまな協働活動(気候変動イニシアチブ)に参加しています。
GHG排出削減目標
三菱ガス化学は、GHG排出(Scope1/2)の削減に定量的目標を掲げて活動しています
| 2026年度 | 2030年度 | 2050年度 | |
|---|---|---|---|
| 三菱ガス化学グループ | 2013年比33%削減 | 2013年比39%削減 | カーボンニュートラル達成 |
GHG排出実績
2024年度エネルギー使用量/GHG排出量実績
| エネルギー使用量 (千kL-原油換算) |
Scope1排出量 (千t-CO2e) |
Scope2排出量 (千t-CO2e) |
|
|---|---|---|---|
| 三菱ガス化学グループ | 574 | 626 | 587 |
| 三菱ガス化学単体 | 321 | 529 | 140 |
| 連結子会社 | 253 | 97 | 447 |
Scope1+2排出量

Scope3排出量
2024年度Scope3排出量
| カテゴリ | Scope3排出量(千t-CO2e) | ||
|---|---|---|---|
| 三菱ガス化学単体 | 三菱ガス化学グループ | ||
| Cat.1 | 購入した製品・サービス | 3,368 | 6,012 |
| Cat.2 | 資本財 | 267 | 268 |
| Cat.3 | Scope1,2に含まれない燃料及びエネルギー活動 | 122 | 406 |
| Cat.4 | 輸送、配送(上流) | 280 | 410 |
| Cat.5 | 事業から出る廃棄物 | 15 | 40 |
| Cat.6 | 出張 | <1 | 1 |
| Cat.7 | 雇用者の通勤 | 1 | 1 |
| Cat.8 | リース資産(上流) | 3 | 4 |
| Cat.9 | 輸送、配送(下流) | 148 | 183 |
| Cat.10 | 販売した製品の加工 | - | - |
| Cat.11 | 販売した製品の使用 | 406 | 460 |
| Cat.12 | 販売した製品の廃棄 | 2,956 | 3,185 |
| Cat.13 | リース資産(下流) | 11 | 19 |
| Cat.14 | フランチャイズ | 0 | 0 |
| Cat.15 | 投資 | - | - |
| 合計 | 7,577 | 10,989 | |
省エネおよびGHG排出削減の取り組み(三菱ガス化学単体)
三菱ガス化学は、省エネとGHG排出削減に取り組んでいます。化石燃料の使用量削減により、省資源とエネルギー使用に伴うGHG排出削減の両面で環境負荷削減に貢献します。2024年度は、コジェネレーションシステムの見直し、蒸留塔の制御性改善等を実施しました。これらの取り組みによるGHG排出削減効果はCO2換算で30,000トンに相当します。また、生産に用いるエネルギー源として、再生可能エネルギーの導入量を拡大しました。再生可能エネルギー導入によるGHG排出削減効果はCO2換算で43,000トンに相当します。今後は、副生燃料の回収利用の強化、製造条件の見直しによる省エネ等の取り組みを計画しています。
三菱ガス化学(単体)のエネルギー使用量およびエネルギー原単位

三菱ガス化学(単体)のGHG排出量およびGHG原単位指数

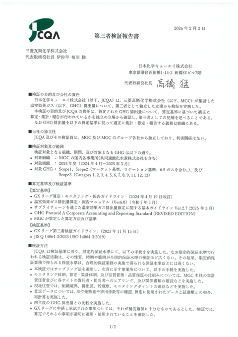
GHG排出量の第三者検証
三菱ガス化学が公表するGHG排出量について、信頼性と透明性の向上のために第三者機関による検証を受審しています。
三菱ガス化学(株)のGHG排出量(Scope1,2,3)に対し第三者検証を受け、検証声明(Verification Statement)を取得しました。
[算定および検証の範囲]
三菱ガス化学株式会社 Scope1,2,3
[対象期間]
2024年度排出実績 2024年4月1日~2025年3月31日
[算定および検証の基準]
GHGプロトコル コーポレート算定および報告基準(改訂版)
JIS Q 14064-3:2023 (ISO14064-3:2019)
[検証声明]
- 検証声明書 Scopee1,2,3排出量(2024年度実績)
運輸部門における取り組み(三菱ガス化学単体)
運輸部門では、輸送方法を環境負荷が小さいものに変更するモーダルシフトを中心に取り組むことで、 エネルギー使用量とGHG排出量を削減しています。
三菱ガス化学運輸部門のGHG排出量

GHG排出量の削減に貢献する製品をはじめとして、社会の環境負荷低減に役立っている三菱ガス化学グループの製品を「MGCグループ環境貢献製品」のページで紹介しています。
こちらのページもご覧ください。
三菱ガス化学グループは、2050年カーボンニュートラル達成を目指し、独自の技術を駆使してCO2排出量実質ゼロへの挑戦を進めています。
こちらのページでその取り組みを紹介していますので、ご覧ください。
GHGを含む種々の環境データをサステナビリティデータブックに掲載しています。
本ページとあわせてご覧ください。
